
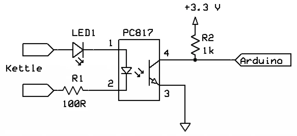
PC817, popüler bir optokuplör veya optoisolatör olarak bilinen bir elektronik bileşendir. Optokuplörler, birbirleri arasında elektriksel olarak izole edilmiş iki devre arasında veri iletimini sağlamak için kullanılırlar. PC817, optik ve elektriksel olarak izolasyon gerektiren uygulamalarda yaygın olarak kullanılan bir IC tipidir.
PC817, bir fotoiletken ve bir optik izolatör (ışık yayan diyot ve fototransistör) içeren bir paket içerir. Işık yayan diyot kısmı, fotoiletkenin üzerine düşen bir akım ile çalışır ve ışık üreterek fototransistörü etkiler. Bu etki, fotoiletken tarafından algılanan ışık seviyesine göre fototransistör çıkış akımını değiştirir.
Bu cihazın ana amacı, giriş ve çıkış devreleri arasında elektriksel izolasyon sağlamaktır. Örneğin, düşük güçlü bir mikrodenetleyicinin yüksek güçlü bir anahtarlamalı güç devresini kontrol etmesi gereken bir durumda, PC817 optokuplör kullanılabilir. Böylece, mikrodenetleyici devresi yüksek güçlü devreyle fiziksel olarak izole edilir ve olası zararlı etkilerden korunmuş olur.
PC817, genellikle aşağıdaki gibi uygulama alanlarında kullanılır:





















